原发性皮肤T细胞淋巴瘤(CTCL)是一类皮肤归巢T细胞起源的恶性肿瘤,发病率占结外非何杰金淋巴瘤第二位[1]。CTCL病程隐匿,晚期呈侵袭性,对常规治疗抵抗,预后很差[2]。肿瘤容易复发,异质性强是该疾病的一大特点,给临床诊断和治疗带来巨大挑战,阐明皮肤中肿瘤性T细胞迁移播散的机制以及分子特征的异质性将为实现肿瘤患者个体化靶向治疗提供可能[3]。
2022年3月3日北京大学生物医学前沿创新中心、北京未来基因诊断高精尖创新中心白凡教授课题组联合北京大学第一医院皮肤科汪旸教授课题组在Nature Communications上发表了题为Single-cell transcriptomics links malignant T cells to the tumor immune landscape in cutaneous T cell lymphoma的研究成果,该研究从单细胞水平绘制了CTCL肿瘤及其微环境免疫图谱,提出了肿瘤性T细胞的多次播散种植模型,并基于肿瘤性T细胞的分子特征及肿瘤微环境特征,提出了新的疾病分子分型。

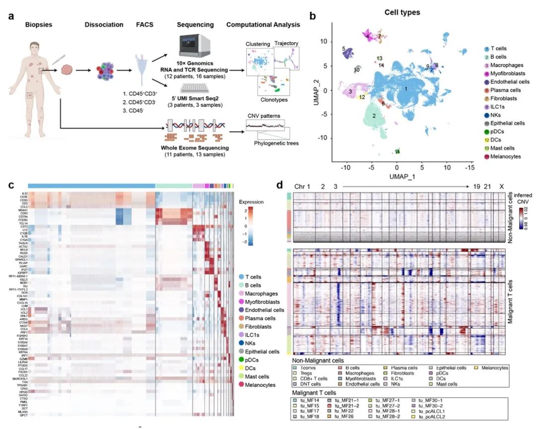
研究者通过对来自15例CTCL患者的19个肿瘤皮损进行单细胞转录组测序和TCR测序,准确定义了肿瘤性T细胞亚群并描绘了CTCL肿瘤内部复杂的多细胞免疫微环境图谱。分析发现每个样本中肿瘤细胞亚群有且只有一种TCR克隆型,在单细胞水平上明确了CTCL肿瘤细胞为单克隆起源。

图1. 19个CTCL肿瘤组织的单细胞转录组测序
临床中为什么同一患者不同部位的皮损会表现出不同的临床特征和治疗反应?研究者通过对3例患者不同解剖部位的肿瘤组织进行单细胞转录组测序和Bulk外显子组测序分析发现,CTCL不同部位的肿瘤皮损之间呈现明显的异质性,这些异质性随着皮损发生的时间间隔和解剖距离的增加而增大。据此,研究者提出了皮肤中单克隆肿瘤性T细胞的多次播散种植模型:疾病早期,一个突变的T细胞在皮肤中发生恶性克隆性扩增并播散种植于全身皮肤,随着时间推移,不同解剖部位的肿瘤细胞各自独立地发生平行亚克隆进化。这些肿瘤细胞可能会再次进入循环血液并种植于邻近部位的皮肤,并在此基础上继续发生克隆进化。这种动态的进化过程导致肿瘤内部异质性的不断积累以及不同病灶间多样性的产生,最终导致同一患者不同部位皮损的临床表现和治疗反应具有很大差异。
同时,研究者基于肿瘤性T细胞的分子特征,提出了新的CTCL疾病分子分型策略,即细胞毒性效应记忆性T细胞(cytotoxic effector memory T cell, TCyEM)组和中央记忆性T细胞(central memory T cell, TCM)组。两组的肿瘤性T细胞具有独特的基因表达特征标签。TCyEM组中,肿瘤性T细胞保留了更多的T细胞活化特征但增殖水平低,这与效应记忆性T细胞的特征一致。相反,TCM组的肿瘤性T细胞处于高度增殖状态,从而提示该组患者可能更具有疾病进展的趋势。拟时序分析提示TCyEM和TCM肿瘤细胞是两种不同的肿瘤起源而非不同的疾病阶段。通过对临床样本的预后分析发现[4],TCyEM组特征性基因对预后没有显著影响,而TCM组特征性基因预示无进展生存期缩短,从而说明TCM的肿瘤细胞往往提示患者预后不良。
肿瘤的进展是肿瘤细胞与肿瘤微环境之间相互作用、不断调控的过程,肿瘤细胞可以改变和修饰周围的肿瘤微环境。本研究发现两种分型中的肿瘤性T细胞对肿瘤微环境影响不同。TCyEM组肿瘤性T细胞可能通过分泌CCL5和CCL4招募并极化CD163+M2型巨噬细胞。TCM组中肿瘤性T细胞通过下调MHC-I分子的表达并分泌高水平的Galectin-9,逃避CD8+T细胞的免疫识别杀伤并耗竭CD8+T细胞;同时TCM组中肿瘤性T细胞通过CD40L/CD40轴活化B细胞,B细胞又可以通过活化Treg细胞抑制抗肿瘤免疫,最终促进肿瘤增殖。对CTCL患者进行TCyEM和TCM的分子亚型划分,可用于患者疾病转归的预测和靶向药物的选择。
综上所述,本研究在单细胞水平绘制了CTCL肿瘤微环境免疫图谱,探索了肿瘤细胞的克隆起源和进化过程,提出了新的疾病分子分型策略,为CTCL患者的靶向个体化治疗提供有力支持。

图2. CTCL播散种植模型和新的分子分型
北京大学第一医院皮肤科汪旸教授和北京大学生物医学前沿创新中心白凡教授为本研究论文的共同通讯作者,北京大学第一医院刘向君博士(现工作于山东大学齐鲁医院皮肤科)、北京大学金善钊博士(现工作于百图生科)和胡思梦博士生为论文共同第一作者。该研究项目得到了国家自然科学基金、北京市高精尖创新中心、国家重点研发计划以及北京大学临床+X科研基金的支持。
原文链接
//www.nature.com/articles/s41467-022-28799-3
参考文献
1.Criscione, V.D. and M.A. Weinstock, Incidence of cutaneous T-cell lymphoma in the United States, 1973-2002. Arch Dermatol, 2007. 143(7): p. 854-9.
2.Arulogun, S.O., et al., Long-term outcomes of patients with advanced-stage cutaneous T-cell lymphoma and large cell transformation. Blood, 2008. 112(8): p. 3082-7.
3.Iyer, A., et al., Branched evolution and genomic intratumor heterogeneity in the pathogenesis of cutaneous T-cell lymphoma. Blood Adv, 2020. 4(11): p. 2489-2500.
4.Liu, F., et al., PEG10 amplification at 7q21.3 potentiates large-cell transformation in cutaneous T-cell lymphoma. Blood, 2021.