原癌基因KRAS在结直肠癌(CRC)中经常发生突变,驱动高达50%的转移性结直肠癌患者的肿瘤发生,导致对靶向表皮生长因子受体(EGFR)的西妥昔单抗产生原发性耐药。因此,解决原发性耐药性并扩大西妥昔单抗的适应症已成为关键挑战。目前,联合疗法引起了越来越多的关注,并已被开发用于增强疗效、减少不良反应和克服癌症患者耐药性。其中,天然产物的联合的关注度越来越高。
2024年8月26日,杭州师范大学药学院隋新兵/谢恬,澳门科技大学中医药学院吴其标团队在Theranostics(IF=12.4)上发表了题为“Honokiol enhances the sensitivity of cetuximab in KRASG13D mutant colorectal cancer through destroying SNX3-retromer complex”的文章,鉴定了和厚朴酚(honokiol,HNK)对KKRASG13D CRC细胞表现出特异性敏感性,此外,西妥昔单抗与和厚朴酚联合使用可协同增强在体内和体外模型中的敏感性。机制上,和厚朴酚抑制SNX3介导的运输,从而阻碍溶酶体蛋白水解能力并抑制自噬和巨胞饮作用通量。此外,和厚朴酚通过SNX3抑制RAS GDP向RAS GTP的转化,提高KRASG13D突变细胞对西妥昔单抗的敏感性。这些发现为扩大KRAS突变结直肠癌患者靶向治疗的适应症提供了一种有前途的策略。

1、和厚朴酚鉴定为对KRASG13D突变CRC细胞敏感的小分子化合物
为了探索对KRASG13D突变敏感的化合物,作者使用高通量药物筛选平台对882种天然产物的化合物库进行体外筛选,以评估野生型细胞和 KRASG13D(HCT116)突变细胞中的药物敏感性,发现和厚朴酚(HKN)成为最佳候选者,对CRC KRASG13D细胞表现出显著的抑制作用。此外,和厚朴酚和西妥昔单抗的组合显著抑制CRC KRASG13D细胞增殖,促进细胞凋亡(图1)。

图1 和厚朴酚鉴定为对KRASG13D突变CRC细胞敏感的小分子化合物,以及和厚朴酚和西妥昔单抗联合实现的低剂量协同治疗
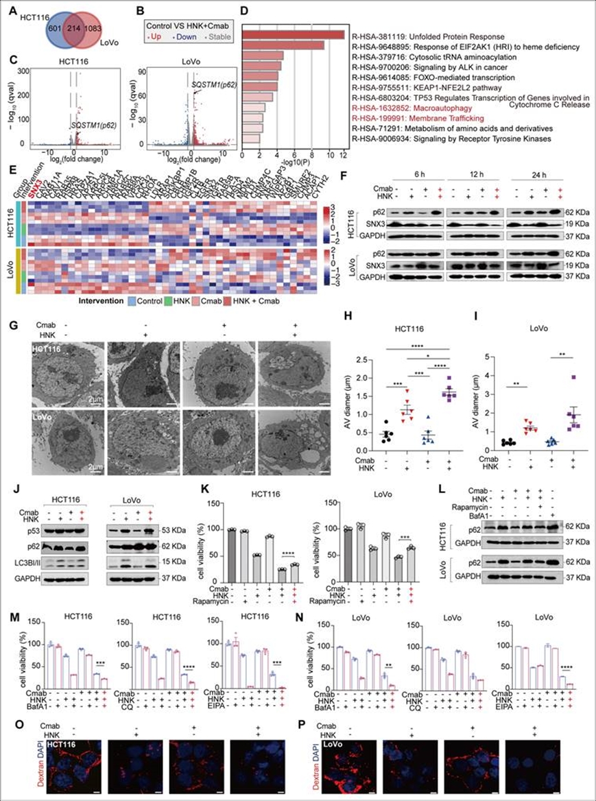
2、和厚朴酚抑制KRASG13D突变CRC细胞中的自噬和巨胞饮通量来提高西妥昔单抗敏感性
接着,作者通过转录组测序来确定参与协同效应的潜在途径和靶标,发现SQSTM1/p62的表达显著上调,GO分析显示共处理会影响自噬和膜运输途径,KEGG分析显示内吞作用途径发生显著变化。其中,差异基因SNX3在内吞途径中起关键作用。Western blot验证发现HNK和西妥昔单抗的组合导致p62蛋白的增加和SNX3蛋白的减少,电镜显示具有未消化内容物的自噬囊泡显著增加。
值得注意的是,自噬诱导剂(雷帕霉素)恢复细胞活力,并在HNK和西妥昔单抗共处理存在下减轻了p62蛋白的上调,相反,使用BafA1、CQ(自噬抑制剂)和EIPA(巨胞饮作用抑制剂)显著增加共处理后HCT116细胞的致死率。同时,在CRC细胞中HNK和西妥昔单抗共处理后,巨胞饮作用水平降低。这些数据表明,在西妥昔单抗联合HNK存在下,自噬和巨胞饮作用通量的抑制会导致KRASG13D突变CRC细胞的细胞毒性(图2)。

图2 和厚朴酚抑制KRASG13D突变CRC细胞中的自噬和巨胞饮通量来提高西妥昔单抗敏感性
3、和厚朴酚通过破坏SNX3逆转录酶增加KRASG13D突变CRC细胞对西妥昔单抗的细胞毒性
自噬和巨胞饮作用的受异常逆转录酶运输影响,作者观察到膜运输的改变和SNX3的相应减少,表明SNX3在和厚朴酚和西妥昔单抗的组合中起着至关重要的作用。此外,分子对接结果表明和厚朴酚与SNX3蛋白之间可能存在结合,并通过BLI、CETSA验证了和厚朴酚与SNX3的直接结合。为了进一步确定联合治疗后的逆转录酶功能,作者研究了SNX3在mRNA和蛋白质水平的表达,发现SNX3基因和蛋白在和厚朴酚和西妥昔单抗共同处理后的表达显著降低。这些数据表明HNK联合西妥昔单抗诱导SNX3-逆转录酶损伤(图3)。

图3 和厚朴酚靶向SNX3蛋白
为了研究SNX3在体外肿瘤进展中的作用,作者构建了通过慢病毒感染过表达SNX3的稳定细胞系,发现SNX3过表达显著增加KRASG13D突变CRC细胞系中HNK的IC50值。此外,SNX3过表达在HNK和西妥昔单抗联合治疗中降低KRASG13D突变CRC细胞毒性。数据表明和厚朴酚通过破坏SNX3-逆转录酶来增加KRASG13D突变CRC细胞对西妥昔单抗的细胞毒性(图4)。

图4 和厚朴酚通过破坏SNX3-逆转录酶增加KRASG13D突变CRC细胞对西妥昔单抗的细胞毒性
4、SNX3逆转录酶缺陷改变溶酶体蛋白水解
考虑到SNX3逆转录酶在联合治疗中的损伤,作者研究了它是否会影响KRASG13D突变细胞中溶酶体的功能。结果表明和厚朴酚和西妥昔单抗联合治疗后标记酸性溶酶体区室的荧光染料的阳性细胞器减少。组织蛋白酶B(CTSB)是一种溶酶体酶,先前的研究表明逆转录酶功能障碍与CTSB的不当加工和分泌有关。作者发现HNK下调SNX3的表达,从而扰乱CTSB向溶酶体的转运。此外,HNK处理的细胞中成熟形式的CTSB急剧减少,表明HNK处理扰乱了蛋白水解的形成和成熟,这些数据表明HNK和西妥昔单抗的组合通过下调SNX3表达破坏溶酶体蛋白水解(图5)。

图5 SNX3逆转录酶缺陷改变溶酶体蛋白水解
5、和厚朴酚与西妥昔单抗共处理抑制EGFR信号级联反应的激活
接着作者检测了EGFR信号级联反应的变化,发现在HNK和西妥昔单抗之后,pMEK和pERK以时间依赖性方式逐渐抑制。由于持续RAS激活是EGFR靶向抑制剂的绊脚石,因此作者想知道HNK是否可以通过抑制KRASG13D突变细胞中的RAS激活来协同协助西妥昔单抗。结果显示在 HNK 处理的细胞中,RAS GDP向RAS GTP的转化受到抑制,这种现象可以通过SNX3过表达来逆转。此外,SNX3过表达细胞中pEGFR、pMEK和pERK的上调,这些结果表明,西妥昔单抗和和厚酚处理后EGFR-RAS-MEK-ERK通路受到抑制,并且这种抑制可以通过SNX3过表达来逆转(图6)。

图6 和厚朴酚与西妥昔单抗共处理抑制EGFR信号级联反应的激活
6、和厚朴酚增强西妥昔单抗在KRASG13D突变CRC模型中的治疗效果
为了进一步评价西妥昔单抗联合和厚朴酚的体内治疗效果,作者建立了CRC的KRASG13D原位模型,发现和厚朴酚+西妥昔单抗组表现出显著的肿瘤抑制作用。进一步通过在免疫功能低下的无胸腺裸鼠中构建携带HCT116 的异种移植小鼠模型,发现与单独使用和厚朴酚或西妥昔单抗治疗相比,和厚朴酚和西妥昔单抗的联合治疗大大提高了治疗效果,且Western blot和免疫组化发现和厚朴酚联合西妥昔单抗处理显著抑制SNX3 蛋白表达。结果表明和厚朴酚增强了西妥昔单抗在KRASG13D突变结直肠癌中的敏感性,从而在体内产生协同效果(图7)。

图7 和厚朴酚增强西妥昔单抗在KRASG13D突变CRC模型中的治疗效果
总结
研究揭示了和厚朴酚和西妥昔单抗作为一种具有治疗潜力的组合,在体外和体内显示出更好的抗癌效果。和厚朴酚破坏SNX3逆转录酶功能,抑制自噬和和巨胞饮作用通量,以及EGFR信号通路。同时,功能失调的SNX3逆转录酶抑制RAS GDP向RAS GTP的转化,提高西妥昔单抗的敏感性,从而放大联合治疗的细胞毒作用。因此,和厚朴酚和西妥昔单抗的组合代表了治疗KRASG13D突变CRC的一种有前途的方法(图8)。

图8 和厚朴酚靶向SNX3蛋白提高KRAS突变型CRC西妥昔单抗敏感性